728x90
반응형
개체-관계(Entity-Relationship) 모델
- E-R 모델은 개념적 데이터 모델의 가장 대표적인 것으로, 1976년 피터 첸에 의해 제안되었다.
- E-R 모델은 개체와 개체 간의 관계를 기본 요소로 이용하여 현실 세계의 무질서한 데이터를 개념적인 논리 데이터로 표현하기 위한 방법으로 많이 사용되고 있다.
- E-R 모델은 개체 타입과 이틀 간의 관계 타입을 이용하여 현실 세계를 개념적으로 표현한다.
- E-R 모델에서는 데이터를 개체, 관계, 속성으로 묘사한다.
- E-R 모델은 특정 DBMS를 고려한 것이 아니다.
- E-R 다이어그램으로 표현하며 일 대 일, 일 대 다, 다 대 다 등의 관계 유형을 제한 없이 나타낼 수 있다.
- 최초에는 개체, 관계, 속성과 같은 개념들로 구성되었으나 나중에는 일반화 계층 같은 복잡한 개념들이 첨가되어 확장된 모델로 발전했다.
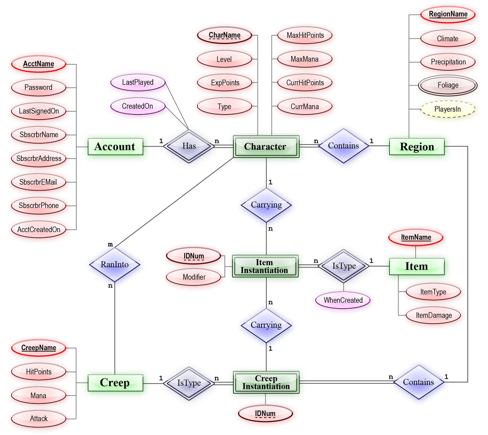
E-R 다이어그램

- E-R 모델의 기본 아이디어를 시각적으로 표현하기 위한 그림으로 실체 간의 관계는 물론 조직, 사용자, 프로구램, 데이터 등 시스템 내에서 역할을 가진 모든 실체들을 표현한다
1. 표현 방법
1) 사각형 : 개체 타입
2) 마름모 : 관계 타입
3) 타원 : 속성
4) 이중타원 : 다중값 속성(복합 속성)
5) 밑줄 타원 : 기본키 속성
6) 복수 타원 : 복합 속성
7) 선, 링크 : 개체 타입과 속성 타입을 연결
'정보처리산업기사 > 필기 학습' 카테고리의 다른 글
| [데이터베이스] 망(네트워크)형 데이터 모델 (0) | 2021.04.21 |
|---|---|
| [데이터베이스] 관계형 / 계층형 데이터 모델 (0) | 2021.04.21 |
| [데이터베이스] 데이터 모델 (0) | 2021.04.21 |
| [데이터베이스] 데이터베이스 언어 (0) | 2021.04.21 |
| [데이터베이스] 스키마(Schema) (0) | 2021.04.21 |